目 录
第一部分 景德镇市卫健委概况
一、部门主要职责
二、机构设置及人员情况
第二部分 景德镇市卫健委2025年部门预算表
- 《收支预算总表》
- 《部门收入总表》
- 《部门支出总表》
- 《财政拨款收支总表》
- 《一般公共预算支出表》
- 《一般公共预算基本支出表》
- 《财政拨款“三公”经费支出表》
- 《政府性基金预算支出表》
- 《国有资本经营预算支出表》
- 《部门整体支出绩效目标表》
十一、《项目绩效目标表》
第三部分 景德镇市卫健委2025年部门预算情况说明
一、2025年部门预算收支情况说明
二、2025年“三公”经费预算情况说明
第四部分 名词解释
第一部分景德镇市卫健委概况
一、部门主要职责
(一)贯彻落实国家和省有关国民健康的政策、卫生健康事业发展的法律法规、政策、规划。拟订全市卫生健康事业发展相关政策、规划并组织实施,统筹规划卫生健康资源配置,指导区域卫生健康规划的编制和实施。制定并组织实施推进卫生健康基本公共服务均等化、普惠化、便捷化和公共资源向基层延伸等政策措施。
(二)落实公立医院党建工作责任。指导协调全市卫生健康行业党的建设工作,统筹推进全市公立医院、基层医疗卫生机构、计生服务机构、民营医疗机构等党的建设工作。建立公立医院党建目标责任制和党建工作质量评价考核制度.
(三)协调推进全市深化医药卫生体制改革,研究提出深化全市医药卫生体制改革政策、措施的建议。组织深化全市公立医院综合改革,推进管办分离,健全现代医院管理制度,制定并组织实施推动卫生健康公共服务提供主体多元化、提供方式多样化的政策措施,提出医疗服务和药品价格政策的建议。
(四)贯彻执行国家免疫规划,制定并组织落实疾病预防控制规划以及严重危害人民健康公共卫生问题的干预措施。完善疾病预防控制体系。
(五)负责卫生应急工作。指导全市卫生应急体系和能力建设。组织和指导突发公共卫生事件的预防控制、应急处置和各类突发公共事件的医疗卫生救援。根据授权发布突发公共卫生事件应急处置信息。
(六)组织拟订并协调落实应对人口老龄化政策措施,负责推进老年健康服务体系建设和医养结合工作。
(七)贯彻落实国家药物政策和国家基本药物制度,组织拟订全市药物使用的相关政策措施,开展药品使用监测、临床综合评价和短缺药品预警,提出我市基本药物价格政策的建议。组织开展食品安全风险监测评估,宣传贯彻国家、省食品安全标准。
(八)负责卫生健康系统安全管理工作,负责职责范围内的生态环境保护工作,承担职业健康管理职责。负责职责范围内的职业卫生、放射卫生、环境卫生、学校卫生、公共场所卫生、饮用水卫生等公共卫生的监督管理,负责传染病防治监督,健全卫生健康综合监督体系。
(九)制定医疗机构、医疗服务行业管理办法并监督实施,建立医疗服务评价和监督管理体系。会同有关部门实施卫生健康专业技术人员资格标准。制定并组织实施医疗服务规范、标准和卫生健康专业技术人员执业规则、服务规范。
(十)负责计划生育管理和服务工作,开展全市人口监测预警,研究提出全市人口与家庭发展相关政策建议,完善我市计划生育政策。
(十一)指导全市卫生健康工作,统筹推进全市卫生健康人才队伍建设,牵头落实高层次人才医疗保障服务政策。指导基层医疗卫生、妇幼健康服务体系和全科医生队伍建设。推进卫生健康科技创新发展。
(十二)负责市保健对象的医疗保健工作,负责全市重要会议与重大活动的医疗卫生保障工作。
(十三)贯彻执行国家、省中医药事业发展的法律法规、规划、政策和相关标准,制定全市中医药中长期发展规划,将其纳入全市卫生健康事业发展总体规划和战略目标,并组织实施。
(十四)承担市老龄工作委员会日常工作。指导市计划生育协会的业务工作。
(十五)完成市委、市政府交办的其他任务.
二、机构设置及人员情况
本部门共有预算单位16个,即部门本级和15个二级单位。编制数为3434人,其中行政编制37人、参照公务员管理事业编制62人、全额补助事业编制389人、部分补助事业编制2946人。实有人数5831人,其中:在职3840人(行政40人、参照公务员管理47人、全额补助328人、部分补助2515人、自收自支910人),离退休1991人。
第二部分景德镇市卫健委2025年部门预算表











第三部分景德镇市卫健委2025年部门预算情况说明
一、2025年部门预算收支情况说明
(一)收入预算情况
2025年收入预算总额224878.13万元,比上年下降5.56%,医疗就诊量稳步上升的同时,以降药品价格为突破口,医疗收入有所减少,深化医改取得新成效,提升了群众看病就医的获得感。财政拨款收入16579.51万元,较上年预算安排增加163.87万元;事业单位经营收入205677.08万元,较上年预算安排减少11007.44万元。其他收入2400万元,较上年预算安排增加1636.85万元。
(二)支出预算情况
2025年支出预算总额224878.13万元,比上年下降5.56%,医疗费用下降明显。随着医改的不断深入,新技术的发展和应用为医疗领域带来更好的疗效的同时,降低了医疗成本,市卫健委通过建立一系列联控机制,严控医疗费用减少初见成效。
按支出项目类别划分:基本支出223971.82万元,较上年预算安排增加较多;其中:工资福利支出88378.06万元,商品和服务支出111877.29万元,对个人和家庭的补助3106.78万元,资本性支出20609.69万元。项目支出906.32万元,与同期比变动较大主要原因是支出科目做出了调整,将项目支出中的日常运营所需专用耗材调入基本支出公用经费中。
按支出功能科目划分:教育支出2573.99万元,较上年预算安排减少406.18万元;社会保障和就业支出7946.53万元,较上年预算安排增加1121.57万元;卫生健康支出210379.74万元,较上年预算安排减少14060.27万元;住房保障支出3977.87万元,较上年预算安排增加90.32万元。
(三)财政拨款支出情况
2025年景德镇市卫健委财政拨款支出预算总额16579.51万元,较上年预算安排增加163.86万元;其中:
按支出项目类别划分:基本支出15540.58万元,较上年预算安排减少34.06万元;其中:工资福利支出15109.18万元,商品和服务支出454.16万元,对个人和家庭的补助331.4万元,资本性支出0万元。项目支出684.77万元,较上年预算安排减少256.23万元。
按支出功能科目划分:教育支出2148.61万元,社会保障和就业支出779.95万元,卫生健康支出13243.45万元,住房保障支出407.5万元。
(四)政府性基金情况
2025年本部门没有使用政府性基金预算拨款安排的支出。
(五)国有资本经营情况
2025年本部门没有使用国有资本经营预算拨款安排的支出。
(六)机关运行经费等重要事项的说明
2025年委机关运行费预算87.12万元,较上年预算减少17.99万元,比上年下降17.11%。主要原因是过紧日子要求:一是坚持贯彻落实中央“过紧日子”等相关政策精神,大力压减一般性支出。二是严格控制人员招聘、合理配置人力资源,减少了不必要的人力成本支出。三是机关工作重点和业务方向调整,通过优化业务流程、提高工作效率,减少了资源消耗和经费支出。四是加强了对国有资产的管理和利用,提高资产使用效率,减少资产购置和维护等方面的经费支出。
(七)政府采购情况
2025年委所属各单位政府采购总额59362.99万元,其中:部门集中采购50252.64万元,分散采购8893.35万元,政府购买服务217万元。
(八)国有资产占有使用情况
截至2024年8月31日,部门共有车辆52辆;其中:一般业务用车实有数31辆,特殊业务用车实有数20辆,执法执勤用车实有数1辆。
2025年部门预算安排购置车辆3辆,安排购置单位价值200万元以上大型设备具体为:医用磁共振设备等。
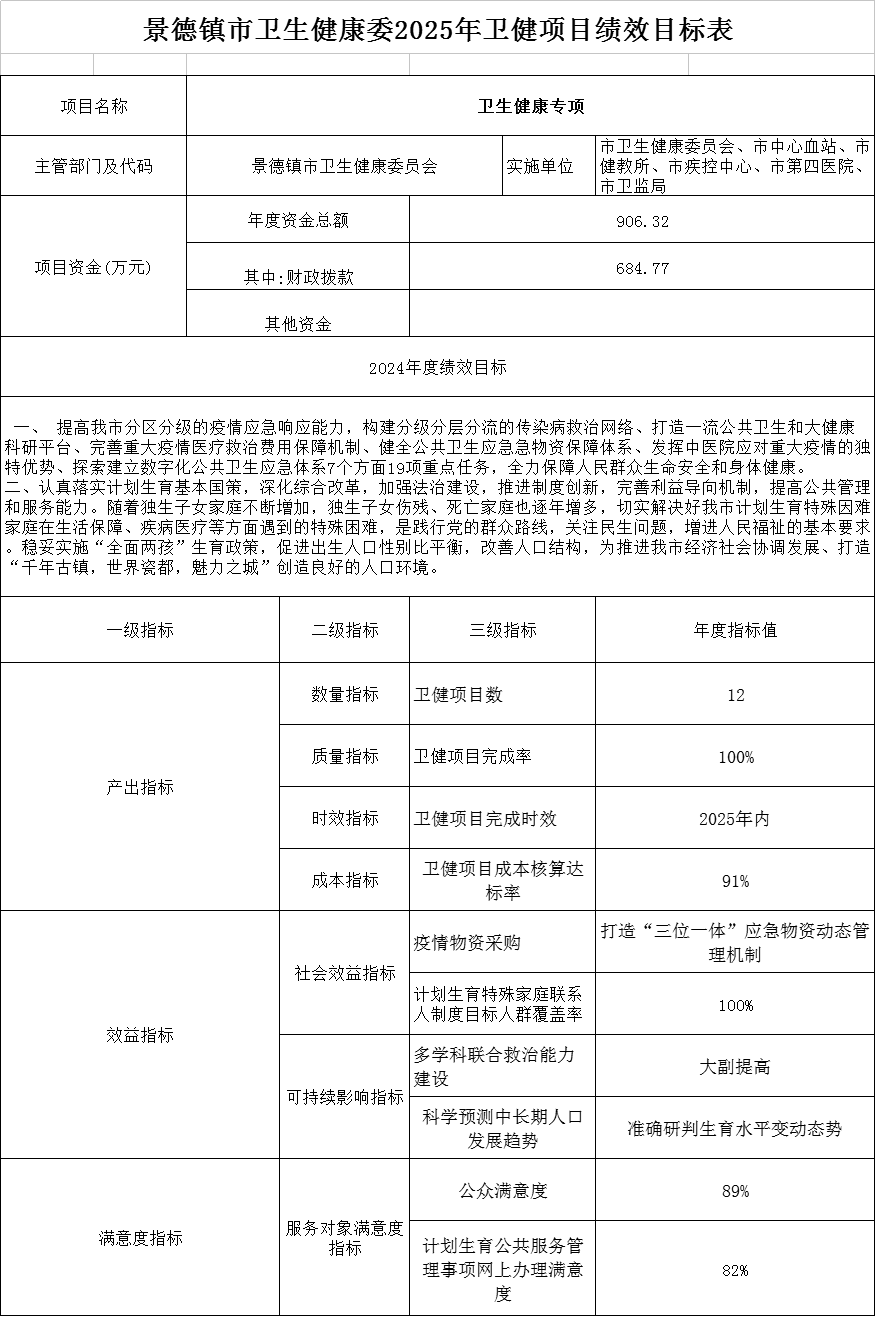
(九)卫健项目情况说明
2025年卫健部门整体绩效目标是推进城乡基本公卫服务均等化,全面提升项目服务能力;人民群众健康水平进一步提高,主要健康指标达到少省先进水平;完善医疗服务体系建设,提升医疗质量和服务水平;强化行业作风建设,推进政风行风持续好转。
1、一级项目绩效目标设置情况说明
2025年实行绩效目标管理的一级项目1个,涉及资金906.32万元,其中:二级项目12个(部门预算中100万元以上的,且进行了绩效评审的项目1个,涉及资金200万元)。
2、一级项目中各二级项目情况说明
卫健(一级)项目概述:贯彻落实国家和省有关国民健康的政策、卫生健康事业发展的法律法规、政策、规划。拟订全市卫生健康事业发展相关政策、规划并组织实施,统筹规划卫生健康资源配置,指导区域卫生健康规划的编制和实施。制定并组织实施推进卫生健康基本公共服务均等化、普惠化、便捷化和公共资源向基层延伸等政策措施。做好计划生育管理和服务工作,开展全市人口监测预警,研究提出全市人口与家庭发展相关政策建议,完善我市计划生育政策。
3、二级项目(计生事业经费)
项目概述及立项依据:认真落实计划生育基本国策,深化综合改革,加强法治建设,推进制度创新,完善利益导向机制,提高公共管理和服务能力。随着独生子女家庭不断増加,独生子女伤残、死亡家庭也逐年增多,切实解决好我市计划生育特殊困难家庭在生活保障、疾病医疗等方面遇到的特殊困难,是践行党的群众路线,关注民生问题,増进人民福祉的基本要求。稳妥实施“全面两孩”生育政策,促进出生人口性别比平衡,改善人口结构,为推进我市经济社会协调发展、打造“千年古镇,世界瓷都,魅力之城”创造良好的人口环境。
项目实施:我市计生事业费本级财政安排200万元,计生事业费由三块子项目组成:一、计划生育利益导向资金200万元(财政资金保障);二、计划生育技术服务资金20万元;三、计划生育能力建设资金20万元。 到2025年,育龄群众生育意愿逐步回升,生育、养育、教育成本逐步下降,生育水平稳步提高,“全面三孩”生育政策全面落实,每千人口普惠托育供给达到4.0个托位,计划生育特殊家庭实现全方位关怀,计划生育利导政策全面落实。县区免费孕前优生健康检查目标人群覆盖率达到80%。育龄群众享有基本的计划生育和生殖保健服务,逐步形成新型婚育观念和生育文化,完善多层次的计划生育利益导向机制,人口年龄性别结构逐步趋向合理,全面推动人口均衡化发展,项目实施周期为一年。
年度预算安排、绩效目标和指标(见附表:2025年卫健项目绩效目标表)
二、2025年“三公”经费预算情况说明
2025年景德镇市卫健委“三公”经费财政拨款安排104.18万元,规范公务接待管理,严格接待审批控制,厉行节约,不断压缩公务接待费支出。其中:
因公出国(境)费用4万元,比上年增加2万元,主要原因是:出国学习及援外慰问任务安排。
公务接待费17.3万元,比上年增加0万元,主要原因:与上年安排保持一致。
公务用车运行维护费82.88万元,比上年减少2.59万元,主要原因是:与上年安排基本保持一致。
公务用车购置费0万元,比上年增加0万元,主要原因:与上年安排保持一致。
第四部分名词解释
一、收入科目
(一)财政拨款:指市级财政当年拨付的资金。
(二)事业收入:指事业单位开展专业业务活动及辅助活动取得的收入。
(三)事业单位经营收入:指事业单位在专业业务活动及辅助活动之外开展非独立核算经营活动取得的收入。
(四)其他收入:指除财政拨款、事业收入、事业单位经营收入等以外的各项收入。
(五)附属单位上缴收入:反映事业单位附属的独立核算单位按规定标准或比例缴纳的各项收入。包括附属的事业单位上缴的收入和附属的企业上缴的利润等。
(六)上级补助收入:反映事业单位从主管部门和上级单位取得的非财政补助收入。
(七)用事业基金弥补收支差额:填列事业单位用事业基金弥补2020年收支差额的数额。
(八)上年结转和结余:填列2021年全部结转和结余的资金数,包括当年结转结余资金和历年滚存结转结余资金。
二、支出科目
(一)教育支出(类):反映政府教育事务支出。
职业教育(款):反映各部门举办的各类职业教育支出。
中等职业教育(项):反映经国家批准设立的中等职业教育等方面的支出。
(二)社会保障和就业支出(类):反映政府在社会保障与就业方面的支出。
行政事业单位养老支出(款):反映用于行政事业单位养老方面的支出。
机关事业单位基本养老保险缴费支出(项):反映机关事业单位实施养老保险制度由单位缴纳的基本养老保险费支出。
(三)卫生健康支出(类):反映政府卫生健康方面的支出。
1、卫生健康管理事务(款):反映卫生健康、中医等管理方面的支出。
(1)行政运行(项):反映行政单位(包括实行公务员管理的事业单位)的基本支出。
(2)其他卫生健康管理事务支出(项):反映其他用于卫生健康管理事务方面的支出。
2、公立医院(款):反映公立医院方面的支出。
(1)综合医院(项):反映卫生健康、中医部门所属的城市综合性医院、独立门诊、教学医院、疗养院和县医院的支出。
(2)中医(民族)医院(项):反映卫生健康、中医部门所属的中医院、中西医结合医院、民族医院的支出。
(3)传染病医院(项):反映卫生健康、中医部门所属的专门收治各类传染病人医院的支出。
(4)精神病医院(项):反映专门收治精神病人医院的支出。
(5)妇幼保健医院(项):反映卫生健康、中医部门所属的专门从事妇产、妇幼保健医院的支出。
(6)其他专科医院(项):反映卫生健康、中医部门所属的除传染病医院、职业病医院、精神病医院、妇产医院、儿童医院、康复医院以外的其他专科医院的支出。
3、公共卫生(款):反映公共卫生支出。
(1)疾病预防控制机构(项):反映卫生健康部门所属疾病预防控制机构的支出。
(2)卫生监督机构(项):反映卫生健康部门所属卫生监督机构的支出。
(3)应急救治机构(项):反映卫生健康部门所属应急救治机构的支出。
(4)采供血机构(项):反映卫生健康部门所属采供血机构的支出。
(5)其他公共卫生支出(项):反映其他用于公共卫生方面的支出。
4、计划生育事务(款):反映计划生育方面的支出。
计划生育机构(项):反映卫生健康部门所属计划生育机构的支出。
- 行政事业单位医疗(款):反映行政事业单位医疗方面的支出。
- (1)事业单位医疗(项):反映财政部门集中安排的事业单位基本医疗保险缴费经费,未参加医疗保险的事业单位的公费医疗经费,按国家规定享受离休人员待遇的医疗经费。
(2)公务员医疗补助(项):反映财政部门安排的公务员医疗补助经费。
(3)其他行政事业单位医疗支出(项):反映其他用于行政事业单位医疗方面的支出。
(四)住房保障支出(类):集中反映政府用于住房方面的支出。
住房改革支出(款):反映行政事业单位用财政拨款资金和其他资金等安排的住房改革支出。
住房公积金(项):反映行政事业单位按人力资源和社会保障部、财政部规定的基本工资和津贴补贴及规定比例为职工缴纳的住房公积金。
三、相关专业名词
(一)机关运行费:指用一般公共预算财政拨款安排的为保障行政单位(含参照公务员法管理的事业单位)运行用于购买货物和服务的各项资金,包括办公费、印刷费、邮电费、差旅费、会议费、福利费、日常维修费、专用材料及一般设备购置费、办公用房水电费、办公用房取暖费、办公用房物业管理费、公务用车运行维护费以及其他费用。
(二)“三公”经费:指用财政拨款安排的因公出国(境)费、公务用车购置及运行维护费和公务接待费。其中,因公出国(境)费反映单位公务出国(境)的国际旅费、国外城市间交通费、住宿费、伙食费、培训费、公杂费等支出;公务用车购置及运行维护费反映单位公务用车车辆购置支出(含车辆购置税、牌照费),按规定保留的公务用车燃料费、维修费、过桥过路费、保险费、安全奖励费用等支出;公务接待费反映单位按规定开支的各类公务接待(含外宾接待)支出。
2025年2月8日


赣公网安备 36020002000414号